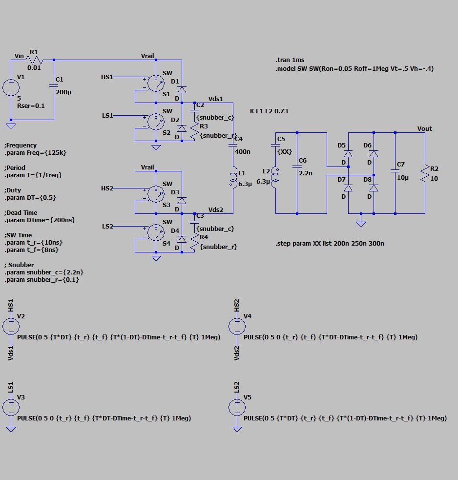
LTSPICE에서 사용할 수 있는 parameter sweep 기법을 소개한다. 아래 그림에서 C5에 '{XX}'를 입력하고 '.step param XX list 200n 250n 300n'을 입력하고 해석하면 C값이 200nF, 250nF, 300nF 순으로 해석하여 준다.
This section introduces the parameter sweep technique that can be used in LTSPICE. In the figure below, if you enter '{XX}' in C5 and enter '.step param XX list 200n 250n 300n', the C value is interpreted in the order of 200nF, 250nF, 300nF.

Cap. 용량에 따라 효율, 송신전력, 수신전력가 변화되는 것을 확인할 수 있다.
You can see that the efficiency, transmit power, and receive power change depending on the Cap. capacity.

기본적인 사용법은 인터넷을 통해서 쉽게 익힐 수 있으며 동작회로의 개념을 안다면 모바일 Wireless Charing 뿐만 아니라 생활가전, 전기차 분야의 것도 해석해 볼 수 있을 것이다.
The basic usage can be easily learned through the Internet, and if you know the concept of the operating circuit, you can analyze not only mobile wireless charging but also home appliances and electric vehicles.
링크 : A11 표준 및 EM 시뮬레이션 예에 대한 정보를 남긴다.
Link: Leaves information about the A11 standard and EM simulation examples.
WPC Qi 규격 중 BPP A11 코일 및 시스템 사양(Wireless Charging)에 대하여
일반적으로 WPC Qi의 A11 교격은 5W 무선충전기에서 가장 많이 사용하는 규격이다. 충전기의 입력전압이 5V이고 이를 기준으로 수신기(핸드폰)의 출력전압이 5V / 1A되도록 맞춰진 형태를 갖추고 있
mwave.tistory.com
CST STUDIO SUITE Learning Edition - Low Frequency Solver를 이용한 WPC Qi A11 Coil(Wireless Charging) 해석하기
WPC Qi A11 Coil 의 세부 구조는 하기의 링크를 참조하기 바란다. https://mwave.tistory.com/310 WPC Qi 규격 중 BPP A11 코일 및 시스템 사양에 대하여 일반적으로 WPC Qi의 A11 교격은 5W 무선충전기에서 가장 많이
mwave.tistory.com
댓글