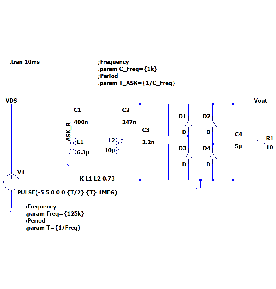
WPC Qi 규격에서의 통신방식은 Rx에서 Tx로 신호를 보내는 방법으로 ASK 방식을 사용한다. 주파수는 약 2kHz이다. 먼저 간단한 전력전송시스템을 나타내면 다음과 같다.
The communication method in the WPC Qi standard uses the ASK method to send signals from Rx to Tx. The frequency is about 2kHz. First, a simple power transmission system is shown below.

여기서 Full Bridge Inverter의 출력에 의한 V1 소스 전압과 무선전력을 수신한 후 정류된 출력전압 Vout은 다음과 같다.
Here, the source voltage V1 by the output of the full bridge inverter and the rectified output voltage Vout after receiving the wireless power are as follows.

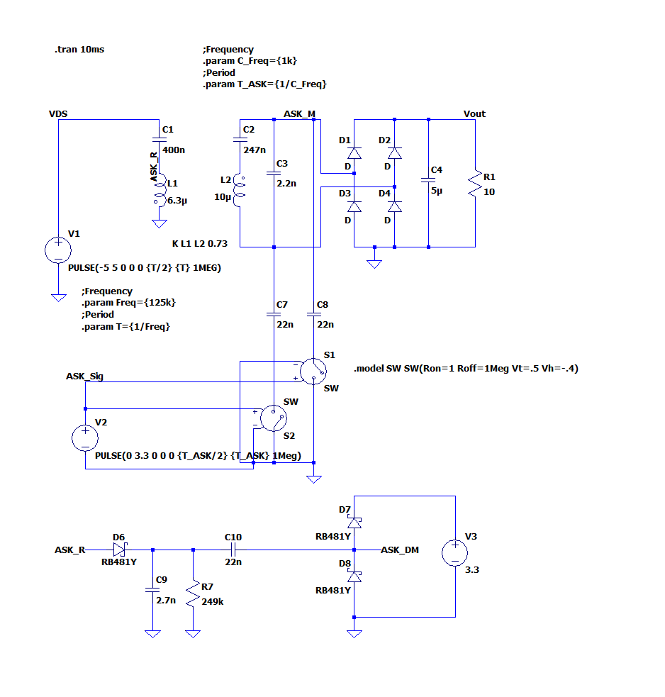
기본 회로에서 ASK를 만들어 주기 위해 Rx의 부하를 흔들어 줄 수 있도록 22nF에 해당하는 Cap.과 On/Off가 가능한 회로를 첨가하면 된다. 이 On/Off 는 V2 전압으로 제어한다. On/Off 주파수는 2kHz 이며, 이를 가지고 0과 1을 만들어 내게 된다. Tx에서는 진폭이 변화를 가져오면 1로, 진폭의 변화가 없으면 0으로 인식한다. 자세한 사항은 표준문서를 참고하기 바란다. 기본회로에 변조회로와 복조회로를 추가하면 다음과 같다.
To create the ASK in the basic circuit, we can add a 22 nF cap to shake the load on the Rx and an on/off circuit. This on/off is controlled by the V2 voltage. The on/off frequency is 2 kHz, which produces 0s and 1s. The Tx recognizes a change in amplitude as a 1 and no change in amplitude as a 0. For more information, please refer to the standard documentation. If you add a change loop and a return loop to the basic circuit, it looks like this.

변조회로와 복조회로의 주요 노드에서의 전압을 살펴보면 아래 그림과 같다.
Looking at the voltages at key nodes in the forward and backward paths, we see the following figure.

아래의 그림은 위의 파형을 확대하여 나타낸 것이다. 세밀한 변화를 가져오는 것은 125kHz에 해당되는 주파수이다.
The figure below shows a zoomed-in version of the above waveform. It is the frequency corresponding to 125 kHz that brings about the subtle change.

비교적 간단한 구조이기 때문에 쉽게 이해할 수 있을 것이라 생각된다.
It's a relatively simple structure, so I think you'll find it easy to understand.
댓글