일반적으로 WPC Qi의 A11 교격은 5W 무선충전기에서 가장 많이 사용하는 규격이다. 충전기의 입력전압이 5V이고 이를 기준으로 수신기(핸드폰)의 출력전압이 5V / 1A되도록 맞춰진 형태를 갖추고 있다. A11 코일을 소개한 것은 향후 시뮬레이션을 통한 분석이나 스크립트를 이용하여 시뮬레이션을 하는 방법을 소개하기 위함이다.
In general, the A11 interface of WPC Qi is the most popular standard for 5W wireless chargers. The input voltage of the charger is 5V and the output voltage of the receiver (cell phone) is 5V / 1A based on this. The purpose of introducing the A11 coil is to introduce how to analyze it through simulation or simulate it using scripts in the future.
와이어는 40 AWG( 직경 0.08mm ) 에나멜선 105개 가닥을 17 AWG(직경 1.15mm) 형태의 Litz 와이어 또는 USTC를 사용한다. 이 와이어 한개로 1층 구조 또는 2개 와이어로 2층 구조의 스파이럴(spiral) 형태의 코일로 만든다.
The wire is 105 strands of 40 AWG (0.08 mm diameter) enameled wire with 17 AWG (1.15 mm diameter) Litz wire or USTC. This wire is used to make a coil in the form of a spiral with one wire for a one-story structure or two wires for a two-story structure.


그리고 아래면에는 페라이트(ferrite)를 부착한다. 이 페라이트는 코일의 직경보다 2mm 더 크고 두께는 최소 0.5mm 인 넙적한 형태의 직육면체 모양을 한다. 재질은 주로 Mn-Zn 페라이트를 사용한다.
On the underside, attach a ferrite. The ferrite is shaped into a loose cuboid that is 2 mm larger than the diameter of the coil and at least 0.5 mm thick. The material is usually Mn-Zn ferrite.



위 그림 구글링 검색한 것으로 A11 형상의 예로 참고하면 된다. 페라이트 모양이 원형인데 표준에서 제시된 것과 차이가 있으나 L 값에는 크게 차이가 없다.
The picture above was Googled and can be used as an example of the A11 shape. The ferrite shape is circular, which is different from the standard, but the L value is not significantly different.
L 값은 100kHz 기준에서 6.3uH ±10% 이다. 이에 공진 Capacitor의 C 값은 400 nF ±5% 이다. 전력전송에 대한 동작 주파수는 110kHz ~ 205kHz이다. 기타 동작에 대한 세부 내용은 표준문서를 참고하기 바란다.
The L value is 6.3 uH ±10% at 100 kHz. The resonant capacitor has a C value of 400 nF ±5%. The operating frequency for power transmission is 110 kHz to 205 kHz. For other behavioral details, please refer to the standard document.
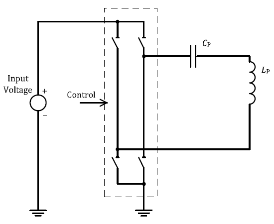
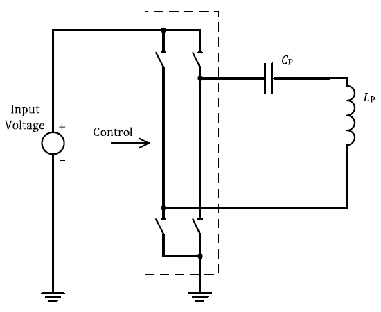
다음은 풀브리지(full-bridge) 인버터 구성과 공진 Cap. 과 코일의 구성을 간단히 도식화한 것이다. 통상 충전기의 입력전압이 인버터의 입력 전압이 된다. 표준에서는 5V 이다.
The following is a simplified schematic of the full-bridge inverter configuration and the configuration of the resonant cap and coil. Typically, the input voltage of the charger becomes the input voltage of the inverter. In the standard, this is 5 V.

전력제어는 PID 제어를 따르며 이에 대한 파라미터 값도 표준문서에서 제공한다. 다만 회원이 아닌 경우에 인증에 대한 문서는 받아볼 수 없다.
The power control follows PID control and the parameter values are provided in the standard documentation. However, if you are not a member, you cannot receive the documentation for certification.
WPC에서 제공하는 표준 사양은 하기의 링크에서 받아 볼 수 있다.
The standard specification provided by WPC is available at the link below.
https://www.wirelesspowerconsortium.com/knowledge-base/specifications/download-the-qi-specifications.html
www.wirelesspowerconsortium.com

https://www.wirelesspowerconsortium.com/data/downloadables/3/3/2/3/qi-v13-public.zip
링크 : 시뮬레이션에 대한 자료
CST STUDIO SUITE Learning Edition - Low Frequency Solver를 이용한 WPC Qi A11 Coil(Wireless Charging) 해석하기
WPC Qi A11 Coil 의 세부 구조는 하기의 링크를 참조하기 바란다. https://mwave.tistory.com/310 WPC Qi 규격 중 BPP A11 코일 및 시스템 사양에 대하여 일반적으로 WPC Qi의 A11 교격은 5W 무선충전기에서 가장 많이
mwave.tistory.com
댓글