오늘(2023/10/28) Dassault System 사이트를 보다보니 이전에 Student Edition이 Learning Edition으로 변경되어 있네요. 이 에디션은 학생뿐만 아니라 개인 학습 목적으로 모든 사람이 사용할 수 있다고 합니다. 물론 학습 및 학생용 에디션 라이센스 계약에 따른 상업적 목적은 제외된다고 합니다. 인터넷이 연결되어 있어야 하고, 이메일 등록 후 사용 가능합니다.
해석시 Mesch 사이즈에 제한이 있습니다. 아래 제한사항 확인 바랍니다.

설치 후 라이센스 상태입니다.

CST Studio Suite의 경우 High Frequency, Low Frequency, Thermal & Mechanics만 가능합니다.

High Frequency의 경우, 지원 Solver는 다음과 같이 Time Domain Solver, Frequency Domain Solver 입니다.

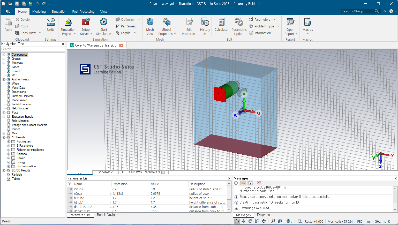
프로그램 내에 제공되는 예제를 불러와서 해석을 해 보았습니다. 첫 시도 결과는 실패했는데요. 그 이유는 mesh 수가 제한범위를 초과했다는 메시지나 나왔습니다. 도파관 구조 대칭 조건을 이용하면 mesh 수를 줄일 수 있을 것으로 보여 YZ면을 기준으로 대칭조건을 설정하고 해석을 해 보았고, 결과를 얻을 수 있었습니다.


Low Frequency의 경우, 지원 Solver는 다음과 같이 E-Static Solver, M-Static Solver, Stationary Current Solver, LF Frequency Domain Solver 입니다.

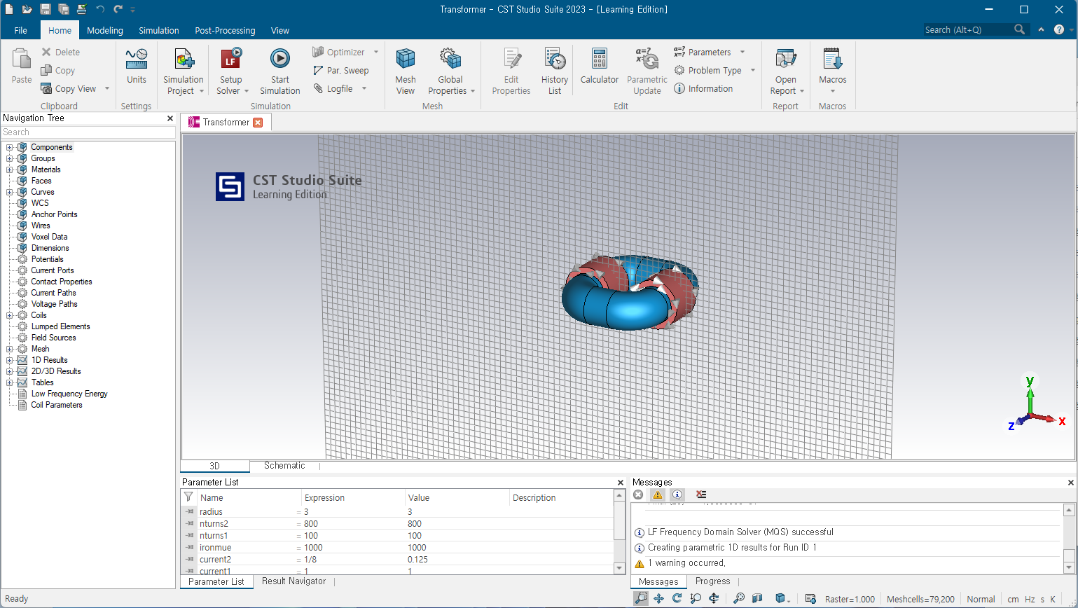
프로그램 내에 있는 Example있는 Transformer 예제를 불러와서 해석을 해 보았습니다. 문제없이 해석이 잘 진행되었습니다.


Thermal & Mechanic의 경우, 지원 Solver는 Thermal Steady State Solver, Thermal Transient Solver, Conjugate Heat Transfer Solver 입니다.

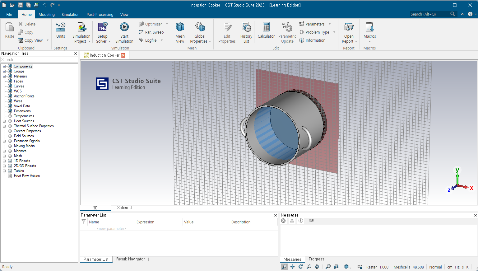
프로그램 내에 있는 Example있는 Induction Cooker 예제를 불러와서 해석을 해 보았습니다. 문제없이 해석이 잘 진행되었습니다.


아래에 링크를 걸어두었습니다. 계정이 없다면 가입 후 다운로드 가능합니다.

링크 : https://edu.3ds.com/en/software/cst-studio-suite-learning-edition
CST STUDIO SUITE Learning Edition
The CST Studio Suite Learning Edition introduces you to the world of electromagnetic simulation, making Maxwell’s equations easier to understand than ever. With this free edition you have - bar some restrictions - access to our powerful visualization eng
edu.3ds.com
댓글